唐山任氏水泥设备
全国咨询热线:韩经理13102683006

技术 | 影响水泥包装机产量的因素?

发布时间:2023-11-27 17:07:46 人气:31

水泥的袋装产量和袋装精度一直是水泥出厂的重要考核指标。本文对影响回转式水泥包装机产量的因素进行分析,指导水泥厂提高回转式水泥包装机的袋装产量,同时对影响包装机产量的故障进行分析诊断,便于水泥厂对包装机的使用及维护。

1 水泥包装系统工艺介绍

水泥厂常规的水泥包装系统工艺布置大多是提升机将水泥提升到振动筛上方,通过溜槽进入到振动筛,水泥经过振动筛隔粗进入到中间仓;中间仓下方有手动闸板、给料机、开关阀、进料器,靠软连接与包装机入料管连接。包装机灌装水泥袋后有接包机、正包机、清包机,皮带输送机,装车机。BHYW8CQ水泥包装设备工艺布置示意见图1。

图1 BHYW8CQ水泥包装设备工艺布置

2 影响回转式水泥包装机产量的因素

2.1 插袋效率

水泥包装机的产量靠单位时间内掉包(合格包)的数量来衡量,在水泥包装机允许转速范围内,有效插到包装机出灰管上的水泥袋越多,产量越高。在保证插袋准确率及不漏插的情况下,包机转速越快,产量越高。插袋的速度及插袋的成功率,直接影响着水泥包装机的产量。

目前,水泥厂插袋的主要方式是人工插袋,随着社会的发展,人力资源成本越来越高,自动插袋机的应用将是一种趋势。由于国外插袋机价格高,受售后不及时、备件供期长、水泥厂维护人员技术薄弱等方面影响,在国内应用较少。趋于市场需求,国内水泥包装设备厂家正在积极开发研究自动插袋机,到目前为止,还没有哪家自动插袋机插袋成功率、插袋速度高于熟练插袋工,相信在不久的将来,国内插袋机会不断改进,逐渐替代人工插袋。

2.2 阀口袋的规格及质量

阀口袋的尺寸规格、质量是否符合GB 9774—2010国家标准,对水泥包装机产量有着一定的影响。

如果阀口尺寸过大(有利于插袋工插袋),阀口与包装机出灰管间隙过大,当灌装重量接近额定重量时,水泥袋灌装阻力较大,水泥很容易从出灰管与阀口袋的缝隙喷灰,既浪费物料又污染环境。

如果阀口尺寸过小,插袋工插袋费力,影响插袋速度和插袋成功率,降低水泥包装机的产量。

如果水泥袋阀口封舌过长,当水泥从出灰管中流出时,不能直接到达水泥袋中,而是沿着阀口封舌继续向前流动,封舌的摩擦阻力会阻碍水泥的正常流动,影响灌装速度,延长灌装时间,降低水泥包装机的产量。

如果阀口袋质量不好,在灌装过程中,很容易破损,灌装完毕水泥袋掉落到接包机时也可能破损,降低包装机产量。

据笔者了解,很多水泥厂家为了降低水泥袋制作成本,制作水泥袋尺寸都比标准尺寸小,当灌装重量接近额定重量时,水泥袋中压力较大,灌装阻力大,不利于水泥灌装,延长了灌装时间,降低了包装机产量,还极易发生阀口部位喷灰现象。建议水泥袋尺寸按国家标准执行。

2.3 水泥物料的要求

(1)水泥物料含水量一定要<1%。如果水泥含水量超标,会造成水泥流动性差,一旦停止灌装时间较长,水泥就会吸附在各设备筒壁,造成各过流面积减小,影响供料系统,造成供料不足,延长灌装时间,还会造成出灰管堵塞,无法灌装,增加包装机维护及停工时间,影响包装机产量。为了解决出灰管堵塞,一般包装机在出灰斗中增加通气功能,但这样会造成灌装过程中,水泥袋中气体含量大,压力高,增加灌装阻力,延长灌装时间,降低包装产量,还会出现由水泥袋中气体排出造成的扬尘现象。

(2)水泥包装温度<80 ℃。水泥温度太高会对水泥袋造成烫伤,降低水泥袋的强度,容易造成水泥包的破损。水泥的高温还会造成水泥袋封底线孔的加大,造成水泥的泄漏,影响水泥袋出厂装车质量。水泥的高温还会缩短包装机各橡胶件的寿命,特别是出灰胶管、紧袋滚轮等,增加了易损件的更换次数及维护停工时间,降低水泥包装产量。

(3)水泥堆积密度一般为1.1~1.3 t/m3,有的水泥厂变更水泥粉磨的生产工艺,使用密度较低的混合材,造成水泥密度偏小,在出料灌装速度一定的情况下,物料悬浮,不能顺利地通过出灰管到达水泥袋中,这时需要降低灌装速度,保证物料灌装顺畅。

(4)水泥颗粒组成要符合GB 175—2007通用硅酸盐水泥标准中有关细度规定要求。水泥中不要混有其他杂物,如磨机中耐磨球磨损掉落的钢渣,易造成包装机闸板的频繁卡死,增加包装机的维护次数及停工时间,降低包装产量。

2.4 包装机前的供料系统

水泥进入包装机前的设备,包括提升机、溜槽、振动筛、中间仓、手动闸板、给料机、开关阀、进料器、软连接等,都是为水泥包机供料作准备的。供料系统供料充足是水泥包装机正常运行的前提。定期检查各供料设备,保证各设备正常运转,是包装机高产、稳产的前提。

提升机、振动筛、给料机的产能对水泥包装机的产量有着直接影响,其台时产量必须与回转式水泥包装机匹配。手动闸板、开关阀、进料器、软连接的进出口法兰面积也要与包装机产量匹配,不要限制水泥包装机的产量。

2.5 包装机的可靠性

选择性能可靠稳定的包装机是提高水泥袋装产量的关键。性能可靠稳定的包装机各部件结构简单、维护方便、易损件少、故障率低。如果包装机易损件多,易损件质量差,使用周期短,更换频率高,更换耗时长,各部件协调性差,调整、维修次数多,势必增加维护及停机时间,缩短包装时间,降低包装机的产量。

3 故障诊断

包装机的运行率直接决定了水泥的包装产量。为使水泥厂包装机维修人员更好更快地处理包装机故障,减少包装机维修的停机时间,提高水泥包装产量,下面对常见的包装机故障现象进行分析诊断。

3.1 包装机出现“打圈”现象

水泥厂人员通常说的“打圈”现象就是包装机回转一圈,灌装嘴的水泥袋达不到额定重量(称重显示器上限值)。本节分析引起“打圈”现象的原因。

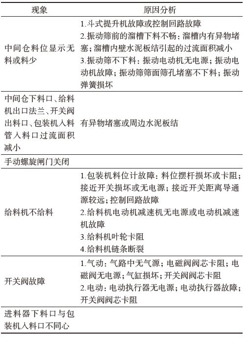
1)包装机回转料仓物料不足(见表1)

表1 包装机回转料仓物料不足分析

2)灌装开启点靠后

应调整开启感应铁位置,向插袋方向移动。

3)回转料仓容积小

回转料仓直径及长度尺寸小,理论容积小;水泥在回转料仓壁吸附或板结太多,造成回转料仓实际容积小。

4)回转料仓下料不畅

料仓出灰口有异物堵塞,下料不畅;料仓出灰口周边水泥吸附或板结造成的出料口过流面积减小。

5)出料机构入料、出料不畅

(1)出灰斗入料口尺寸小。

(2)出灰斗入料不畅。叶轮在高速旋转运动过程中,水泥物料从叶轮进口进入叶轮,在旋转叶片作用下获得能量,沿叶片及叶轮盖板到达叶轮出口,在叶轮外径脱离叶轮,继续沿叶轮径向作圆周方向运动。有一部分水泥沿着出灰斗衬板内壁进入到出灰通道,有一部分水泥沿着叶轮与出灰斗内壁的间隙继续作高速旋转运动,当这部分高速水泥流束运动到出灰斗入料法兰时,与料仓出料口自然落料的水泥发生冲撞,影响了水泥物料的下落。在出灰斗内设置挡灰板,可以解决水泥物料下料受阻的情况。

(3)叶轮进口面积比出灰口面积小。叶轮的进口在叶轮的旋转轴向,叶轮进口面积与叶轮轮毂及叶片的进口直径有关,直接影响出料机构的产量。

(4)叶轮出口面积比出灰口面积小,影响叶轮的出口流量。叶轮的出口面积与叶片的宽度和叶片数有关。

(5)出料机构出灰口通道不顺畅。各出灰过流部件出灰孔直径尺寸不同,造成水泥在各件出灰孔通过时压力变化,水泥流束动能损失加大,影响出灰速度及灌装时间。

6)出料口压力较小

(1)三角皮带松动,皮带打滑,皮带磨损严重,出料转速小。

(2)动力头皮带轮磨损严重,出料转速小。

(3)叶轮叶片弯曲,叶片磨损严重,叶轮出口线速度小。

(4)出料电动机转向反向,从电动机扇叶方向看,电动机应逆时针方向旋转。

(5)出灰斗与侧盖间隙漏灰,造成出灰压力减小。

(6)出灰口法兰各件密封面漏灰,造成出灰压力减小。

(7)闸板出灰孔打开不完全,出料通道不通畅。

(8)出灰胶管弯曲,出灰阻力大。

(9)出灰胶管破损,漏灰严重,出灰管口压力小。

(10)出灰管堵塞。

(11)水泥袋封舌太长。

7)水泥袋破损

出灰管灌装速度小于水泥袋破损漏灰速度。

3.2 出料电动机不运转

1)没有检测到插袋信号

(1)插袋不到位导致的接近开关与导通源位置错开。

(2)导通源距离接近开关太远。

(3)接近开关损坏。

(4)摆杆转动不灵活。

(5)摆杆与接近开关干涉。

2)电控箱内开启接近开关与开启磁性螺栓没有导通

(1)开启磁性螺栓与接近开关位置错开。

(2)磁栓上吸附杂物太多。

(3)磁栓距离接近开关太远。

(4)接近开关损坏。

3)叶轮遇异物卡阻

4)电动机过载使断路器断开

5)电动机按钮盒开关关闭

6)电控箱内电动机继电器或线路故障

7)微机仪表故障而不能做出正常的接受及发出指令

8)单嘴控制箱无电源

供电滑环碳刷损坏,线路损坏。

3.3 水泥袋到达额定重量不掉包

(1)皮带输送机或接包机与包装机存在连锁控制,接包机或皮带输送机停止造成的连锁控制断开,导致水泥袋不掉包。

(2)掉袋电磁发生器或气动掉袋装置故障。

(3)吊挂掉袋机构或推袋机构故障。

(4)单嘴控制箱电路故障。

3.4 水泥包中途掉袋

(1)插袋不到位。

(2)紧袋胶轮与出灰管没有完全接触,或气缸压袋胶块磨损。

(3)紧袋架与出灰管角度太小。

(4)围板内有异物刮蹭水泥包,致其掉落。

3.5 包装机主轴不运转

(1)主传动减速机配套电动机无电源或电路故障。

(2)主传动减速机或电动机损坏。

(3)电控柜中变频器故障。

(4)包装机有卡阻现象,上下轴安装不同心,上传动轴承损坏或下轴承损坏。

以上主要分析了影响包装机产量因素的故障,因各家包装机结构不同,不能详细加以说明。以上包装机故障诊断中所涉及的各项,都可以列入水泥厂对包装机的日常维护中,以防包装机运转中出现故障,影响包装机产量。

作者单位:唐山忠义机械制造有限公司

精彩内容回顾

Φ4.2m×13m水泥磨提产改造措施

一次煤磨爆炸事故的原因分析及预防措施

生料辊压机终粉磨产量低的原因?

生料均化库下料优化

水泥磨系统提产降耗技术改造

V型选粉机进料溜子的改造

余热发电窑尾锅炉回灰温度高的处理

袋装水泥装车系统除尘技改

均化库生料喂料波动大的原因

篦冷机锤破改辊破后容易出现的问题

在线客服
联系方式

热线电话

韩经理13102683006

上班时间

周一到周五

公司电话

韩经理13102683006

二维码
线